DeskProto
DeskProto CAM Software
DeskProto is an NC programming system (CAM)
for automatically generating 3D CNC codes for CNC machines.
Available in 3 versions: Entry, Expert & Multiaxis.
from 172,55 €
(incl. German VAT)
System requirements
To run Deskproto you need a PC with the following requirements:
- Windows operating system
- CPU: Minimum 1GHz (recommended 2Ghz)
- RAM: Minimum 512 MB
- Grafic: Standard graphic card
- Connections: LPT (printer port) and / or USB
- Hard disk with enough free memory
- keyboard
- mouse
- monitor
was designed to create CNC programs quickly and easily using 3D geometry.
Particular care was taken to ensure that even CNC beginners quickly achieve decent and high-quality results with the program.
The software is designed almost exclusively for the 3D area. Rapid-Prototyping on CNC machines speeds up the development and design process, as it quickly gives a “tangible” result.
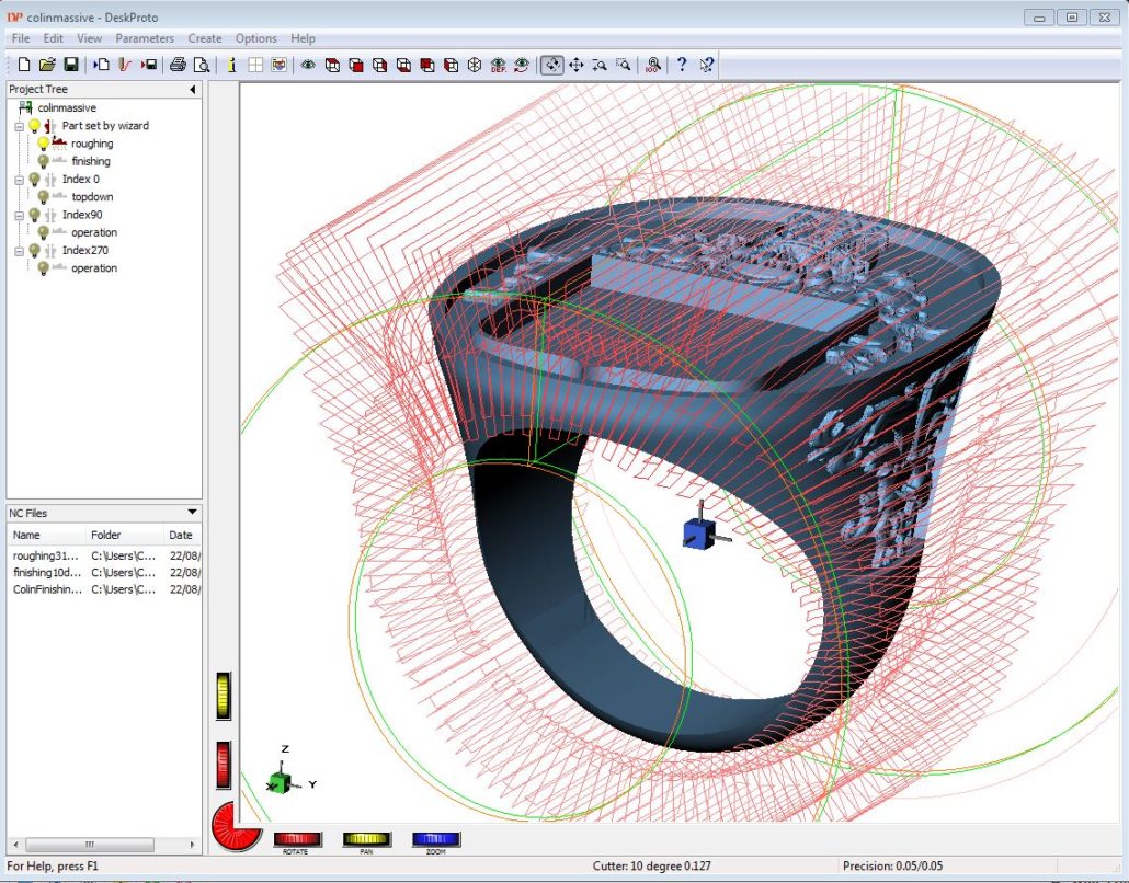
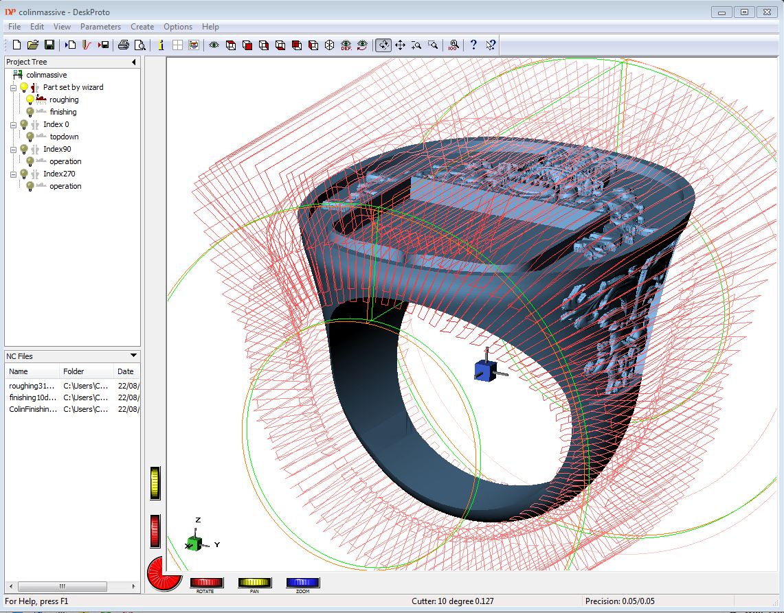
DeskProto needs only a 3D model to create the CNC programs. Programs are generated for 3-axis machines, optionally also with rotary axis (see picture), ie on 4-axis CNC machines. Standard projects can be saved within the processing and used so quickly for new projects.
DeskProto is very inexpensive. An easy handling, a short learning process and a small price distinguish this software especially.
DeskProto Version overview
DeskProto Entry
In the ENTRY Edition, the CAM program provides the most important parameters for creating the G-code for 3D models and simple 2D milling. Also, the 3D milling of a bitmap file is supported.
DeskProto Expert
The EXPERT Edition has the complete DeskProto functionality for 3D CAM programming for CNC machines with three simultaneous axes.
DeskProto Multi-Axis
In addition to three and four-axis (4-channel or 5-channel) machines, the MULTI-AXIS Edition also supports 5-axis CNC machines with a pivotable rotary axis for 3D CAM programming.
| Functional Comparison | ENTRY Edition |
EXPERT Edition |
Multi-AXIS Edition |
|---|---|---|---|
| CAD-Import | |||
| 3D Import (STL, VRML, meshed DXF) | √ | √ | √ |
| 2D Import /DXF, EPS, AI) | √ | √ | √ |
| Bitmap Import (jpg, gif, bmp) | √ | √ | √ |
| For machines with: | |||
| 3 Axes | √ | √ | √ |
| 4 Axes (3 Axes + rotation axis) | √ | ||
| 4 Axes (3 Axes +Index axis) | √ | ||
| 5.Axis (manual) | √ | ||
| Strategies | |||
| roughing | √ | √ | √ |
| Parallel to the X-axis | √ | √ | √ |
| Crosswise, block, Z-constant, 3D contour outside | √ | √ | |
| Circular or spiral milling | √ | √ | |
| Meander, synchronism, counter milling | √ | √ | |
| Project 2D geometry onto 3D model | √ | √ | |
| Automatic, dynamic feed adjustment with large removal |
√ | √ | |
| Patial processing | |||
| define processing spaces (segments) | √ | √ | |
| Define freeform segments | √ | √ | |
| interleave free-form segments | √ | √ | |
| Milling only model | √ | √ | |
| Postprocessor | |||
| many already exist | √ | √ | √ |
| User configurable | √ | √ | √ |
| Scripts (wizards) |
|||
| various standard scripts | √ | √ | |
| own scripts | √ | √ | |
| 123WaxRing Assistant | √ | ||
| Others | |||
| Show undercuts | √ | √ | |
| 3D simulation | √ | √ | √ |
| inverse processing | √ | √ | |
| Two sides machining (assistant) | √ | √ | |
| automatically install webs | √ | √ | |
| Tool holder collision check | √ | √ | |
| Convert bitmap to 3D | √ | √ | √ |
| Project bitmap onto 3D models | √ | √ | |
And that’s how easy it is (video):
It’s so easy to work with our machines! Design your drawing or CAD data, e.g. in ConstruCAM-3D or Corel Draw and convert them into a G-code. The CNC machine is controlled by the CNC program Win-PC NC.














